发布者:瑞鸽 来源:原创 发布时间:2019-05-08

影创视界联盟全国巡展活动第五站5月9日即将开启,来到了大西南的五彩贵州!本站巡展活动从高端影视拍摄、新媒体制作、融媒体系统等方面,立体式、全方位展示当前广电影视行业的前沿技术,旨在推广影视行业热门的技术、应用分享、广电及影视方案的搭建与展示,以全新的理念、独特的方式呈现一场影视技术的盛宴。
本站活动由贵州看看视觉科技有限公司和影创视界(北京)有限公司联合主办,大咖!影视尖货!惊喜折扣!神秘大奖!入场即获惊喜大礼包!数量有限,先到先得!全是干货,免费报名,赶紧戳文末二维码或者电话联系主办方报名参与哦~
1.线上线下结合体验
应用分享区
将围绕当前热门的融媒体、4K HDR、4K演播室及转播车、影视拍摄、现场布光、影视录音、达芬奇调色等主题,邀请行业大咖及专家,现场进行应用分享交流。

方案展示区
将展示目前主流的影视拍摄方案、现场制作方案,后期剪辑调色、融媒体运营系统等方案。用成套解决方案帮助参会嘉宾解决实际应用问题,现场将会有方案集成专家与嘉宾进行互动、交流,为参会嘉宾答疑解惑。

设备体验区
展示影视前后期的各类新品及方案,所有参与嘉宾将会第一时间体验到最新的设备,了解最新的技术。
2.讲师阵容
高丁一 导演
曾为资生堂、速写、Adidas Originals、PUMA、力士、农夫山泉+希尔顿等多个品牌拍摄品牌短片、TVC,注重画面的仪式感,擅长在作品中加入装置道具的元素,通过色彩与空间的关系来塑造作品。
分享主题:高质量电视广告是怎样炼成的
李翔 导演
就职于广西广播电视台制作中心,资深导演和制作人,长期为广西卫视提供频道整体包装和宣传推广服务,创作了大量的形象片,曾为娃哈哈、启力等著名企业创作广告片和在播三维动态角标等,具备较强的硬件系统设计和集成能力。
分享主题:DaVinci Resolve全流程在广告片和电视节目制作中的应用
张博力 电视直播专家
就职于安徽电视台。如果你想了解4K直播车的前世今生来龙去脉,更加灵活地运用,那你一定不能错过这一次分享。
分享主题:安徽广播电视台第一辆4K直播车的构想与实施
李颋 影视技术专家
刚刚结束院线电影《欢迎光临》拍摄和后期工作,用他丰富的经验和实战中的方式总结分享,关于拍摄技术,关于制作流程,不容错过。
3.好礼好价等你来
影创视界·贵阳站,主办方携手众多厂商提供优质的产品作为有奖问答和抽奖的奖品,从提词器、独脚架、无线图传…… 应有尽有,只要来到现场,听课互动就有机会获得哦!除此之外,现场还有低价促销活动,想要的产品低价入手,只此一天哦!
线下巡展活动就是一场知识与技术的分享盛宴,现场到来了29个优秀的影视器材厂商,带来了最能代表当前广播电视、影视制作标准的优秀器材产品,它们是:佳能、Blackmagic Design、ARRI、RED、适马、森海塞尔、LaCie(上海仁迈)、智云、科旭威尔、Roland、烈龙、百诺、乐直播、视晶、威固、凡赛、百视悦、富莱仕、时代奥视、瑞鸽、ACTION、枫笛、方向华信、常州美图、寰宇佳视、中科网威、叠高、印迹、豪霖、盛火科技。同时,影像狗也是本次盛会的指定媒体。我们可以感受到专业的影视制作、广电传播的魅力!
4.你想摔的ACTION铠甲一号等你来

ACTION铠甲一号监视器

由美国ACTION与瑞鸽光电共同研发生产的ACTION铠甲一号监视器,在影创联盟巡展广州站、深圳站、南昌站、长沙站活动中一路摔打而来,引起了广泛的关注。明天在贵阳,等你来摔!
☟☟☟
影创视界全国巡展2019
贵阳站(5月9日)
离活动开始还有 1 天
活动地址:
贵州省贵阳市高新区联合广场五号楼
艺术中心一楼MT-PLAZA
活动日期:
5月9日 上午9:30-12:00 下午13:00-17:00
如此精彩的活动,不容错过
敬请关注每站活动
诚邀您报名参加影创视界全国巡展活动!
活动报名
(人数有限,先到先得)
▼
18685112725
18685114412
影创视界全国巡展直播入口
▼

巡展还准备了很多惊喜等着全国同行热情参与支持!
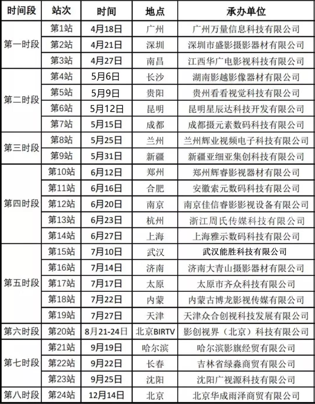
以下是巡展时间安排表,全国各地的朋友们快点加入我们
一起体验器材、交流学习!
▼
